新澳门六合彩

资料下载

办事流程

当前位置: 新澳门六合彩 > 资料下载 > 科研 > 办事流程 > 正文

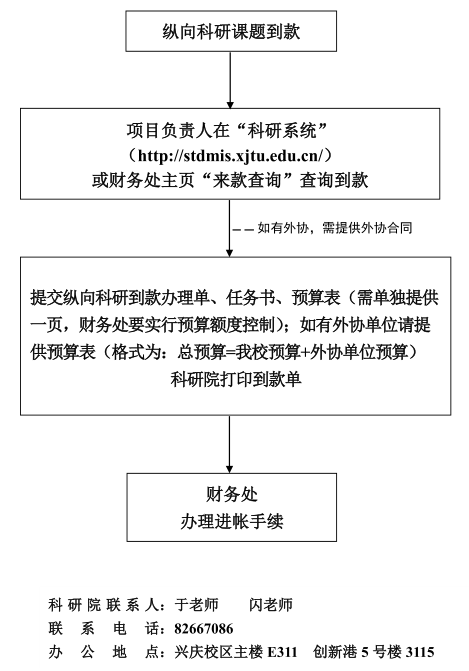
纵向科研课题到款办理流程(自然科学类)

日期 : 2020-08-15    点击数:    来源:

纵向科研课题到款办理流程(自然科学类)

备注:国家自然科学基金及陕西省项目如在集中期申报,由学院科研秘书统一办理;非集中期,由老师个人按以下流程办理。财务处办理到款地点:主楼A205,曾老师,82664832